中華海員總工會
 
 
NEWS
Contact
Career
Magazine
Magazine
Contact
Contact
Recruitment
Contact
Contact
Contact
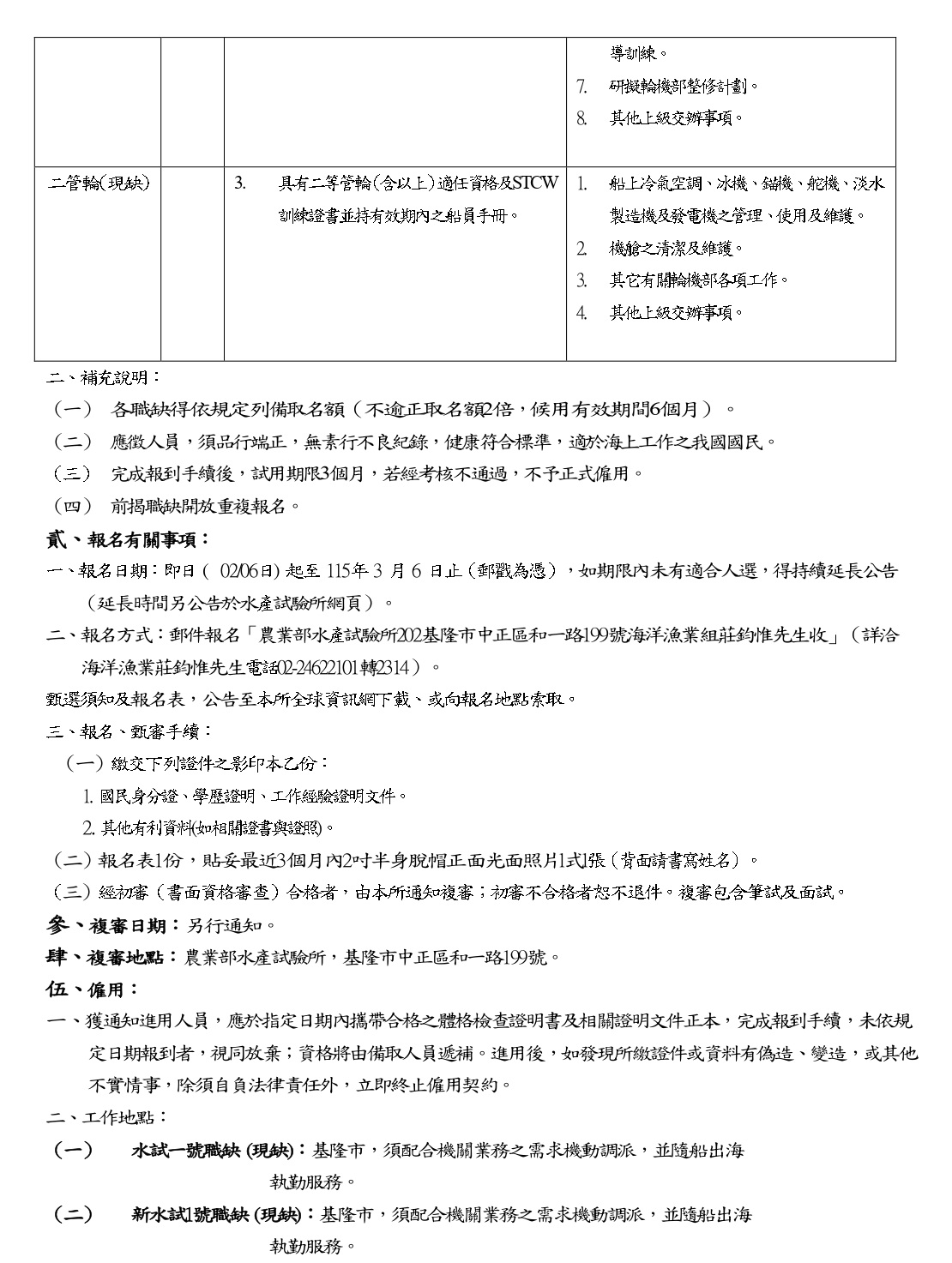
最新消息總覽>公告內容 發佈日期:2026-02-06 16:55:26   發佈單位:農業部水產試驗所
115年度第1次幹部及普通船員(現缺)公開甄選須知


一、報名日期:即日 (  02/06起至 115 3  6 日止(郵戳為憑),如期限內未有適合人選,得持續延長公告(延長時間另公告於水產試驗所網頁)。

二、報名方式:郵件報名「農業部水產試驗所202基隆市中正區和一路199號海洋漁業組莊鈞惟先生收」(詳洽海洋漁業莊鈞惟先生電話02-246221012314